
英爵診所 林煒主任醫師
「站著無元氣!坐著會哈唏!躺著睡不去!吃飽就放屁!沒吃會生氣!卡講攏過去!隨講隨忘記!出門沒處去!欲死沒勇氣!只好活下去!」
這是一個在台灣大街小巷隨處可聽到的一句順口溜,但恰巧道出很多人隨著年齡增長老化,腦部關節骨骼漸漸退化的現狀。其中「卡講攏過去!隨講隨忘記!」更是很多年輕一代跟長輩們相處最大的心聲。
看著漸漸老去的青春,您是否也有種危機感油然而生呢?

重複經顱磁刺激 (Repetitive Transcranial Magnetic Stimulation)調節的神經功能
重複經顱磁刺激 (Repetitive Transcranial Magnetic Stimulation) 是一種非侵入性的顱外腦功能調節刺激器,改善神經可塑性,進一步改善神經迴路功能。藉由調節腦部免疫功能以及腦部滋養因子,減少腦部受損氧化機率。在相對高頻率 (>10Hz) 刺激下能有效活化腦部迴路、增進各式生長因子。重複經顱磁刺激在各方面的應用非常廣,從疼痛、精神疾病、動作障礙疾病以及記憶障礙等。1
當我們使用重複經顱磁刺激針對背外側前額葉皮質 (dorsolateral prefrontal cortex,DLPFC) 進行刺激時,可以進一步改善患者的執行功能、決策與自我控制能力。換句話說,改善受治療者的思緒清晰程度。2,3

重複經顱磁刺激的目標
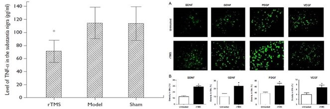
關於重複經顱磁刺激,在低頻刺激下,有兩篇動物實驗發現不只腦部迴路改善。更多的是腦部發炎物質TNF-alpha與COX-2的降低、腦部生長因子的增加。4,5

重複經顱磁刺激降低腦部發炎物質促進腦部神經滋養因子
在一篇由加拿大的研究文章發現,在一群40-90歲的失智症患者中,使用20Hz重複經顱磁刺激13次療程,經過四週雙盲試驗後,發現病人的蒙特利爾認知評估 (Montreal Cognitive Assessment; MoCA) 比較安慰劑組有顯著的進步。6

經重複經顱磁刺激,蒙特利爾認知評估改善
但很可惜的,另篇研究比較極輕度失智、輕中度失智病人在Stroop Color and Word Test (斯特魯普顏色與文字實驗) 的表現,經重複經顱磁刺激後以及腦部灰質萎縮程度的關係,表示重複經顱磁刺激的效果跟腦部灰質的萎縮程度呈反比,越嚴重腦部萎縮的病人效果越不顯著。7

重複經顱磁刺激的效果跟腦部灰質的萎縮程度呈反比
這些研究其實都告訴我們一件重要的事,腦部的保養要從疾病前開始。這些抗發炎、腦部滋養效果要從盛年開始。讓我們齊心邁向更好的下個十年、二十年!
1. Lefaucheur JP, Aleman A, Baeken C, et al. Evidence-based guidelines on the therapeutic use of repetitive transcranial magnetic stimulation (rTMS): An update (2014-2018). Clinical neurophysiology : official journal of the International Federation of Clinical Neurophysiology 2020;131:474-528.
2. Fitzgerald PB, Maller JJ, Hoy KE, Thomson R, Daskalakis ZJ. Exploring the optimal site for the localization of dorsolateral prefrontal cortex in brain stimulation experiments. Brain stimulation 2009;2:234-7.
3. Ahdab R, Ayache SS, Brugieres P, Goujon C, Lefaucheur JP. Comparison of “standard” and “navigated” procedures of TMS coil positioning over motor, premotor and prefrontal targets in patients with chronic pain and depression. Neurophysiologie clinique = Clinical neurophysiology 2010;40:27-36.
4. Yang X, Song L, Liu Z. The effect of repetitive transcranial magnetic stimulation on a model rat of Parkinson’s disease. Neuroreport 2010;21:268-72.
5. Lee JY, Kim SH, Ko AR, et al. Therapeutic effects of repetitive transcranial magnetic stimulation in an animal model of Parkinson’s disease. Brain research 2013;1537:290-302.
6. Rutherford G, Lithgow B, Moussavi Z. Short and Long-term Effects of rTMS Treatment on Alzheimer’s Disease at Different Stages: A Pilot Study. Journal of experimental neuroscience 2015;9:43-51.
7. Anderkova L, Eliasova I, Marecek R, Janousova E, Rektorova I. Distinct Pattern of Gray Matter Atrophy in Mild Alzheimer’s Disease Impacts on Cognitive Outcomes of Noninvasive Brain Stimulation. Journal of Alzheimer’s disease : JAD 2015;48:251-60.

現任英爵醫美診所 主任醫師
林煒 醫師
學經歷
- 中山醫藥大學醫學系畢業
- 秀傳醫療財團法人彰濱秀傳紀念醫院 神經內科主治醫師
- 台北榮民總醫院神經內科住院醫師
- 林口長庚醫院神經內科住院醫師
- 林口長庚醫院神經內科總醫師
- 中華民國神經科專科醫師
- 中華民國疼痛專科醫師
- 台灣輔助醫學會會員
- 睡眠醫學會會員
- 疼痛醫學會會員
- 腦中風醫學會會員
- 台灣頭痛學會會員
- 肌肉骨骼神經超音波醫學會會員
其他專欄

林煒 醫師
rTMS重複經顱磁刺激-活化腦部,留住青春的尾巴
「站著無元氣!坐著會哈唏!躺著睡不去!吃飽就放屁!沒吃會生氣!卡講攏過去!隨講隨忘記!出門沒處去!欲死沒勇氣!只好活下去!」

林煒 醫師
rTMS:突破焦慮與失眠的全新選擇
大家好,我是英爵竹北診所的林煒醫師。你是否正為焦慮或失眠所苦?現代生活壓力大,這些問題越來越常見,但傳統治療方式(如藥物、心理治療)並非人人適用。今天想和大家介紹一項科學實證的新選擇—重複經顱磁刺激(rTMS)。

林煒 醫師
「血管栓塞術」讓關節重獲新生
吳小姐與雙手的關節炎共存了很久,反覆性的疼痛讓她無法拿起自己喜歡的相機四處攝影。平日做家務隨著關節炎的進展也越來越困難,更氣餒的是從小彈鋼琴的手指變得歪七扭八,讓愛美的她非常難過。
